2008年12月10日
中国外国人就業証の延長手続きにー中国での就労事情
│仕事,求人,ビザ,居留証,就業証,工作許可証ブログ | 中国旅行/観光ブログ|
毎年のことだが年末に就労ビザが切れる...
そのため、先ずは外国人就業証の延長が必要
だから外国人就業証の延長の手続きに行った。
外国人就業証を最初に取得する時は手続きが非常に
面倒であるが
延長はそれほど難しくない
キチンと書類を準備していけば
簡単に延長してくれる。
その必要書類は...
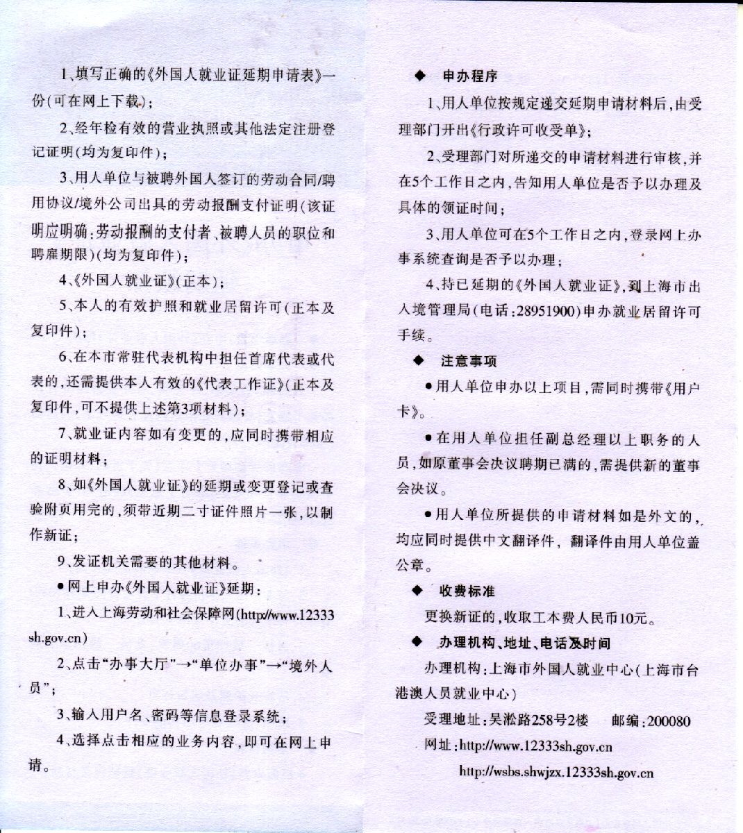
外国人就業証の延長の手続きに必要な書類
簡単に言えば
外国人就業証延期申請書
会社の営業許可証,法定注冊表
パスポート,ビザ及び居留許可証(現物及びコピー)
今もっている外国人就業証
労働契約書
これを持って
手続きをすれば5日くらいで延長可能...
しかし最近変わったのか
年齢制限が記載されている。
男性18歳~60歳
女性18歳~55歳
今までは記載がなかったので年齢制限を厳しく
したのかは不明
これらをもって
上海市外国人就業中心
呉淞路258楼2階
上海市外国人就業中心の地図
へ行けば終了
去年までは外灘の脇にあったのだが
上海万博の影響かここに移っていた
しかしこの場所普通のビルの中にあって
そとには何も表示なし
結構わかりずらい。
また、今回は1回で手続きが終わらず
2回手続きに行くことに
なぜかというと
外国人を雇う場合、企業が
境外人員就業手続きカード(辧理境外人員就業手続用戸カード)
の手続きをしないとだめらしく
その手続きに再度で向かわなければならなかった。
境外人員就業手続きカード(辧理境外人員就業手続用戸カード)の申請
これが済めば
あとは公安へ行って
就業ビザの手続きに
まあ外国人就業証が取得できれば
ほぼ間違いなく就業ビザは取得できると思う。。。
明日の励みポチッと応援クリックを...
↓ ↓
・ぜひ評価の足跡を残していって下さい:
トラックバックURL
この記事へのトラックバック
10. 中国の出入国管理法が改正されたが/中国の外国人就業証事情 2013年11月11日 23:11
毎年この時期 居留証の更新の時期
今年の9月中国の出入国管理法が改正され
手続きが面倒になったとのことで
更新手続きが問題なく行われるか不安であったのだが...
いつものこと ...
9. 上海Zビザ更新【外国人就業証】延長手続き 2011年02月20日 13:03
上海Zビザ更新【外国人就業証】延長手続き今日はZビザの更新手続きの前に、まずは外国人就業証の延長手続きに行ってきました。久し振りに自分もついて行ったので、住所が変わってい...
8. 上海就業許可証の延長/上海での労働事情 2010年12月03日 20:50
12月に入り 今年も残すところ後1ヶ月
今年もあまり良い年だったといえない...
なんとなく1年が過ぎてしまったようだ
それにしても12月に入ったというのに
上海の気温はまだ暖かい ...
7. 今年も中国の就業証,居留証更新の時期が/中国の就労事情 2009年12月21日 19:14
今年もすでに年末...
毎年のことだが
年末は滞在ビザの期限がきれる
この為...
中国の就業証と居留証を切り替えなくては
ならない。
そうなると....
面倒なことが少しある...
6. Fビザで不法就労...罰金..../上海の滞在事情 2009年05月08日 19:11
中国滞在で
Fビザを使っている人も多いと思われる
いちようFビザは招聘ビザや商用向けビザ
しかし、Fビザでは
中国では就労はしていけないこととなっている
では...
就労と非就労の違いは??
これがなかなか難しい?
中国国内で給与をもらっていれば?....
5. 外国人居留許可証の延長ー中国滞在ビザ事情 2008年12月22日 12:17
外国人就業証も受取
近くの公安派出所で臨時宿泊登記表の手続きを終えているので
あとはは上海市出入境管理局で
外国人居留許可証の延長手続きをした。
就労や留学の人は、以前ビザと居留証が一体となって
就労ビザとは言わず居留証がビザとなるみたいだ。
...
4. 就業ビザ(Zビザ)の延長-上海ビザ事情 2008年12月10日 11:38
就業ビザ(Zビザ)延長-上海生活事情
12月はいろいろ手続きが多く忙しい
就業許可証と就業ビザが期限切れ、その他
中国の車の免許も期限切れ、車の養路費の支払いなどなど
先ずは一番重要な就業許可証と就業ビザの延長から始めた。
就業許可証の延長は延長なのでそれほ....
3. 中国あれこれ?−中国就業ビザ事情 2008年12月10日 11:37
中国あれこれ?−中国就業ビザ事情
検索サイトで検索すると
久々に上海エクスプローラにたどりついた。
内容はZビザについて(でも実際は就業証の内容だ)
内容は此処
就業証取得に就労経験が2年以上の必要可否について?の質問だ
必要、必要ないの両方の書込みが....
2. もうすぐビザの更新ー中国のビザ事情 2008年12月10日 11:36
毎年のことだが、12月は就業ビザと就業証の更新時期
今までは簡単に延長書類を提出するだけで簡単だったのだが...
1. 中国就労ビザ延長の前にー上海居留証事情 2008年12月10日 11:35
ちょっと前に
ビザの延長書類が変更されたとの内容を
掲載したが...
上海領事館のホームページを見ると
今度は更に臨時宿泊登記表の再手続きをしなければ
ならいという内容の注意事項が掲載されたいた。
2008年10月1日より、臨時宿泊登記表が新...
コメント、質問をする







