2008年12月22日
外国人居留許可証の延長ー中国滞在ビザ事情
│仕事,求人,ビザ,居留証,就業証,工作許可証ブログ | 上海生活情報ブログ|
外国人就業証も受取近くの公安派出所で臨時宿泊登記表の手続きを終えているので
あとはは上海市出入境管理局で
外国人居留許可証の延長手続きをした。
就労や留学の人は、以前ビザと居留証が一体となって
就労ビザとは言わず居留証がビザとなるみたいだ。
公安のホームページも見ても
再次申請居留許可となっている。
ちなみに
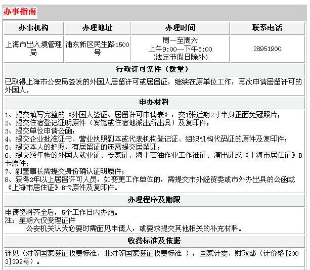
必要な書類は....
外国人簽証、居留許可申請表,写真1枚
住宿登記証明 元本,コピー
単位申請公函
起業批准証書、営業執照副本或代表機構登記書、組織機構代碼証的原件及コピー
本人パスポート,居留許可証
http://www.police.sh.cn/shga/gweb/xxnr_view.jsp?pa=933b96ea4babb76421c710c6a076
43da54d703062f58ef439be31c749879746b928df7d69d9243d94631878ecdc9e0d2482369da486e2c9e
となっている。
あとここに書いていないのだが
申請に行く時の申請者に対して
会社の依頼書を持たせなければならなかった。
申請は
古北地区が近いので
上海マートの脇にある
長寧分局出入境辧公室 古北路788号
周一至周六8:30~17:00
で申請
一部うわさでビザ取得の際
本人が直接出向き 面接を受けなければならないとの
話しも聞いていたのだが...
(この公安のホームページにも必要な場合は本人との面接と記載されている)
自分の場合は、それもなし
宅配の手続きをして宅配便で送られて来て終了。
知らなかったのだが
公安のビザの手続きのホームページを
みるとビザや外国人居留許可証に関して
下記の種類があることがわかった
ビザの種類
Lビザ(華人購房)
Lビザ(寄養儿童)
Lビザ(留学生親属或監保人)
Lビザ(探望親友)
Lビザ(旅游)
Lビザ(其他私人事務)
Lビザ(探望直系親属)
Lビザ(投靠直系親属)
Fビザ
J-2ビザ
Gビザ
Cビザ
居留許可証の種類
工作者外籍家属申請居留許可
外国人居留許可(留学生)
外国人居留許可 (一年期)
http://www.police.sh.cn/shga/gweb/wsbs/enterprise_index.jsp?param=2
ただ、ビザの手続き方法だけで
ビザの期間などは記載されていなく
どの程度の滞在が許されるのかは不明。
毎年のことであるが
時間もかかり面倒な手続きではあるが
これで来年一年間は
問題なく中国で滞在可能になった。
明日の励みポチッと応援クリックを...
↓ ↓
・ぜひ評価の足跡を残していって下さい:
トラックバックURL
この記事へのトラックバック
11. 中国の外国人出入国管理法改正で外国人居留証は?/中国のビザ事情 2013年11月27日 16:18
外国人就業証の更新が終了し
外国人居留証の延長の手続きを始めてが
どうにか無事に延長出来た
中国の外国人出入国管理法が改正され
ビザなどの手続きが面倒になったとのことで
...
10. 中国外国人居留証の更新手続き/上海で仕事事情 2011年11月23日 21:55
前回外国人居留証の手続きに行ったが
臨時宿泊登記証明書が古いパスポートNOだったので
手続きできず...
近くの派出所へ行って
臨時宿泊登記証明書を取り直し再度
虹橋区の外国人 ...
9. 境外人員臨時住宿登記表の再申請/上海生活事情 2011年11月11日 23:41
無事パスポートの更新が済み
外国人就業証の延長も無事終わり
★外国人就業証の延長手続きの方法はこちら
あとは居留証の延長手続きへ
虹橋区の外国人出入境管理局へ手続きに
...
8. 居留証(労働ビザ)の延長申請/上海で働く事情 2010年12月13日 23:03
居留証(労働ビザ)の延長
これまた毎年のことで年末行事となっている
いままで何度も延長してきたので
かってはわかっているののの...
毎年申請時はなぜか緊張してしまう...
...
7. 今年も中国の就業証,居留証更新の時期が/中国の就労事情 2009年12月21日 19:14
今年もすでに年末...
毎年のことだが
年末は滞在ビザの期限がきれる
この為...
中国の就業証と居留証を切り替えなくては
ならない。
そうなると....
面倒なことが少しある...
6. Fビザで不法就労...罰金..../上海の滞在事情 2009年05月08日 19:11
中国滞在で
Fビザを使っている人も多いと思われる
いちようFビザは招聘ビザや商用向けビザ
しかし、Fビザでは
中国では就労はしていけないこととなっている
では...
就労と非就労の違いは??
これがなかなか難しい?
中国国内で給与をもらっていれば?....
5. もうすぐビザの更新ー中国の駐在ビザ事情 2008年12月22日 12:12
毎年のことだが、12月は就業ビザと就業証の更新時期
今までは簡単に延長書類を提出するだけで簡単だったのだが...
4. 就業ビザ(Zビザ)の延長-上海ビザ事情 2008年12月22日 12:12
就業ビザ(Zビザ)延長-上海生活事情
12月はいろいろ手続きが多く忙しい
就業許可証と就業ビザが期限切れ、その他
中国の車の免許も期限切れ、車の養路費の支払いなどなど
先ずは一番重要な就業許可証と就業ビザの延長から始めた。
就業許可証の延長は延長なのでそれほ....
3. 中国外国人就業証の延長手続きにー中国での就労事情 2008年12月22日 12:11
毎年のことだが
年末に就労ビザが切れる...
そのため、先ずは外国人就業証の延長が必要
だから外国人就業証の延長の手続きに行った。
外国人就業証を最初に取得する時は手続きが非常に
面倒であるが
延長はそれほど難しくない
キチンと書類を準備していけば
...
2. 近くの公安派出所へー中国の派出所事情 2008年12月22日 12:10
臨時宿泊登記表の確認の為に
近くの警察派出所へ
派出所には管轄があって
何処の管轄かわからないときは
マンションのガードマンか、マンションの
管理事務所(物業管理所)へ訪ねれば教えてくれる。
自分の場合は何度も来ているし
すぐ近くにあるので問題ない....
1. 中国就労ビザ延長の前にー上海居留証事情 2008年12月22日 12:09
ちょっと前に
ビザの延長書類が変更されたとの内容を
掲載したが...
上海領事館のホームページを見ると
今度は更に臨時宿泊登記表の再手続きをしなければ
ならいという内容の注意事項が掲載されたいた。
2008年10月1日より、臨時宿泊登記表が新...
コメント、質問をする







