2009年03月24日
日本円(外貨)現金はいくらまで中国に持ち込み可?/中国入国時の注意事情
│中国旅行/観光ブログ | 中国留学ブログ|
以前言った友達がそろそろ来るのだが...なんだか会社のお金を
中国に持ち込みたいとのこと...
いくらでも現金持込可能でしょう?とのこと
めったに中国に来ない人ならばそう思うが知れないが
中国への現金持ち込みは結構厳しく、持込が許される
現金額も少ないので注意が必要...
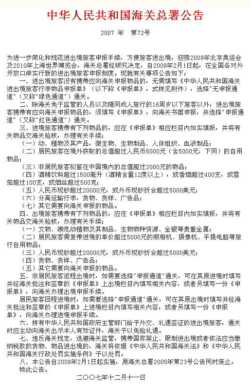
中国へ持ち込み可能な現金は5000ドル相当以下...
人民元の場合は20000元以下
出国時の持ち出しできる現金も同様に
現金は5000ドル相当以下...
人民元の場合は20000元以下とのことである。
まあ、背広などのポケットに忍ばせていれば
まず見つからないと思うが...
見つかった場合は...
出国、入国させてくれなかったり、
多額の罰金を取られることもあるので注意が必要...
その他、持込禁止なものは...
入国に際し申請が必要な物は下記...
現金以外に関係しそうなものは
アルコール類1500CCやタバコ400本など
その他サンプル品などであろう
そして検疫として持込が禁止されているのは
果物、ナス、トマト、唐辛子などが持ち込み禁止されている。
http://www.shanghaiairport.com/travel/airport_pd4.jsp
その他ここにはかかれていないが
(1)各種武器、武器の模造品、弾薬と爆発物品
(2)偽造貨幣及び偽造有価証券
(3)中国の政治、経済、文化、道徳に有害な印刷物、フィルム、写真、レコード、映画フィルム、録音テープ、ビデオテープ、レーザーディスク、コンピューターの保存媒体及びその他の物品。
(4)毒性が強い各種毒薬
(5)アヘン、モルヒネ、ヘロイン、大麻及びその他習慣性の麻酔品、精神薬物。
(6)危険な病原菌、害虫及びその他有害な生物を持った動物、植物及びその他の製品。
(7)人と家畜の健康に害を及ぼすもの、感染地域からのもの、及びその他の病気を広める可能性のある食品、薬品或いはその他の物品。
結構忘れがちなのが
中国の法律に反するアダルト系の物
これらは結構つかまって罰金を取られている人も多い
CD、DVDなどはX線検査で見つかり
中を開けられチェックされることが結構あった。
ただ前にも述べたが
中国入国時のチェックは荷物以外ほとんど
されないので 現金ぐらいは問題ないと思われるが
(ただ単に持ち出し時の証明として申請しなくてはならないのだと
思う)
出国時は、結構厳しくチェックするので
持ち出しは控えた方が懸命であろう...と
友達に伝えたのだが...
無事入国できるかな???
明日の励みポチッと応援クリックを...
↓ ↓
・ぜひ評価の足跡を残していって下さい:
トラックバックURL
この記事へのトラックバック
3. ツバメの巣など新たに中国へ持ち込み禁止に/中国携帯禁止品事情 2012年03月09日 00:43
中国への携帯持込,及び郵便での輸入を定めた
《中华人民共和国禁止携带、邮寄进境的动植物及其产品和其他检疫物名录》を
改訂し 公表された。
この ...
2. 意外な海外から日本へ持込禁止な品物?−中国からの日本へ持ち込み禁止,規制事情 2009年03月24日 16:32
意外な海外から日本へ持込禁止な品物?−中国からの日本持ち込み禁止,規制事情
最近上海から意外な日本持ち込み禁止の物を持ち込み
税関で注意、没収される旅行客が後をたたないというのだが...
1. 中国滞在マニュアル(中国停留期間法律指南)?-中国出入国注意事情 2009年03月24日 16:32
北京オリンピック開催まであと2ヶ月くらい
これにあわせて ますます外国人の入国が厳しくなっているとの話しであるが
最近
海外からオリンピックを見に来る人の為の
オリンピック期間の滞在マニュアル(外国人入境出境及在中国停留期間法律指南)見たい...
コメント
3. Posted by そうですね 2009年03月25日 17:54
その通りだと思います
出国時の持ち出しの方が厳しいので
入国時は、中国国内に現金を持ち込んだ証明として
申請するだけだと思いますが...
中国国内で使えば問題ないと思いますが
ただ何に使うのか?なんて聞かれたりするかも知れないし
面倒なので申請したことありません...
ただ出国時はそうではないみたいで
銀行証明書やらが必要ですし、そのまま行くと高額な罰金らしいです...
出国時の持ち出しの方が厳しいので
入国時は、中国国内に現金を持ち込んだ証明として
申請するだけだと思いますが...
中国国内で使えば問題ないと思いますが
ただ何に使うのか?なんて聞かれたりするかも知れないし
面倒なので申請したことありません...
ただ出国時はそうではないみたいで
銀行証明書やらが必要ですし、そのまま行くと高額な罰金らしいです...
2. Posted by 出稼ぎ小僧 2009年03月25日 10:51
といいつつ、私は以前上限を超える現金(日本円)を荷物や背広に分けて、申請せずに持ち込みましたが。でも、いま思えば後々に日本に戻すことなどを考えると普通に申請しておけば良かったと思います。
1. Posted by チューヤン 2009年03月24日 17:11
貴重な情報ありがとうございます!!
っというのもわたくしも今年に一度上海に行きます。そして!!
知り合いの人がこの前同じようなことを聞いてきまして・・・
っでこのブログを発見したのですが非常に参考になりました☆
税関でつかまって色々と面倒なことになるよりも素直に申請する
ものはして、必要以上のものは持っていかない。これが一番ですね。笑
っというのもわたくしも今年に一度上海に行きます。そして!!
知り合いの人がこの前同じようなことを聞いてきまして・・・
っでこのブログを発見したのですが非常に参考になりました☆
税関でつかまって色々と面倒なことになるよりも素直に申請する
ものはして、必要以上のものは持っていかない。これが一番ですね。笑
コメント、質問をする








